
大河财立方记者 司高妍 吴海舒 王宁宁 王宇 文
洪昊旸 剪辑
从郑州某品牌首店前的排队长龙,到上海首家虚拟体验空间里的众人惊叹,再到深圳首家华发冰雪世界中消费者的欢声笑语,一系列以“首”字打头的商业新业态催生出消费新体验,为全国消费市场带来新一轮活力释放。
这一现象背后,是首发经济对商业逻辑的深层重塑。即传统的“生产—流通—消费”线性模式正逐渐被打破,取而代之的,是一种以用户需求为起点、数据为驱动、生态为支撑的新型商业范式。
国庆中秋双节期间,大河财立方记者实地走访郑州、上海、深圳三地,看首发经济如何点燃消费热情,成为撬动市场活力的新“流量密码”。
首发经济燃动“双节”假期
财立方记者实探多地消费市场
首店经济遇上国庆中秋长假,造就驱动国内消费市场新引擎。

10月3日下午,郑东新区万象城内的红星前进面包牛奶郑州首店门前排起长队,不少消费者边排队边拍照打卡。据该店负责人余坤介绍,当日,该门店营业额数据比周末单日要高出20%左右。

同日,郑州亳都·新象的兰巴赫华中首店同样座无虚席。“开业以来,客流量出乎意料地高,十一假期后我们还要加大推广力度,进一步带动郑州的消费。”兰巴赫餐饮集团总经理王杰森说。
除了餐饮首店颇受消费者青睐外,户外品牌首店也迎来客流高峰。郑州正弘城内,芬兰户外运动品牌ONEWAY大中华区首店的客流量在假期迎来高速增长。ONEWAY店长李斐告诉记者,国庆假期前两天,门店客流量比之前周末还要高三成左右。
首发经济点燃居民消费热情、加速释放消费潜力的现象,并非仅在郑州市场上演。上海、深圳的首发经济同样为城市消费注入蓬勃活力。

假期期间,在上海的一家首店——淘宝Vision未来旗舰店内,大河财立方记者注意到店内传统货架陈列不见踪影,取而代之的是真实世界的纯白空间和XR空间的虚拟体验。
现场,不少顾客体验过后,纷纷发出“太有趣”的惊叹。据工作人员透露,郑州、长沙、深圳等城市的线下空间将陆续在10月开门迎客,近期共计划在全国开设六家门店,其中郑州将布局两家。

“双节”假期首日,大河财立方记者还走进深圳南山区首家永辉超市“胖改”店,店内人头攒动,许多消费者拿着新买的寿司、手撕鸡、牛肉干,或蔬菜沙拉、披萨,以及胖东来自营产品“番茄果汁”等,三两人一起拼桌在美食区就餐。
同日,深圳·前海的华发冰雪世界也迎来客流高峰。雪场入口区,许多游客带着孩子等待入场换上全套装备;商场中心正上演着街舞快闪,周边冰雪服饰店陈列着滑雪服、护具等,带来强烈的“冰雪奇缘”既视感。
“以后在家门口也能滑雪了!”“很早就听闻了,终于开业了。”部分滑雪爱好者在社交平台上晒出开业当天进场滑雪的感受。
官网显示,华发冰雪世界由华发股份投资建设运营,是全球规模最大、纬度最低的室内滑雪场,总建筑面积约10万平方米,配备5条专业雪道,涵盖初、中、高级等多种类型。
加速释放消费潜力
各地抢抓“首”字机遇
“双节”假期期间,以“首”字打头的一系列消费活动在全国各地表现得十分火热,吸睛又吸金,成为加速释放消费潜力、拉动市场消费的又一“火车头”。
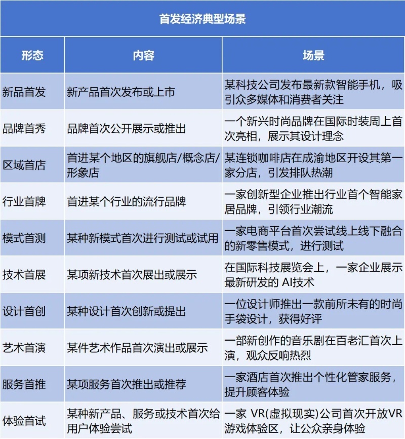
那么,究竟何为首发经济?
从其发展历程来看,首发经济始于“首店经济”。
自2005年起,众多国际连锁品牌开始进军中国市场,将在中国市场的首家门店作为试验场和市场风向标。2015年之后,深圳、成都和杭州等城市开始将首店数量视为衡量城市竞争力的一个重要指标,首店经济成为一种经济现象。2019年3月,上海提出大力发展首发经济;2020年国家发展改革委等多部门联合印发《关于促进消费扩容提质加快形成强大国内市场的实施意见》,提出支持中心城市做强首店经济和首发经济,首发经济正式成为新经济形态之一。
2024年12月,中央经济工作会议明确,积极发展首发经济。
通常来看,首发经济是指企业发布新产品,推出新业态、新模式、新服务、新技术,开设首店等经济活动,涵盖了企业从产品或服务的首次发布、首次展出到首次落地开设门店、首次设立研发中心,再到设立企业总部的链式发展全过程。

据朱克力/刘典著作《首发经济:中国消费变革新驱动》制图
9月16日,商务部等9部门发布《关于扩大服务消费的若干政策措施》,明确提出,积极发展首发经济,推动创新和丰富服务消费场景,支持优质消费资源与知名IP跨界合作,打造一批商旅文体健融合的消费新场景,培育一批新型消费龙头企业。
9月30日,财政部、商务部发文,计划在全国遴选50个左右地市级及以上城市开展为期两年的试点,中央财政将按城市规模给予最高4亿元/城的资金补助,并从三大维度为消费市场提质扩容,其中包括支持健全首发经济服务体系。
政策引领之下,今年以来,国内不少城市不断给首发经济“加码”,抢抓“首店”“首发”机遇。河南将首发经济写入2025年省政府工作报告,支持郑州、洛阳建设国际消费中心城市;北京在今年的政府工作报告中提出,要积极发展包括首发经济在内的一系列新型消费形态;上海升级推出“首发上海3.0版”,新增制度创新、资金支持、保障配套三项内容。
各大城市正试图通过发展首发经济,形成了差异化的竞争格局,增强城市商业活力,拓展经济发展新空间。
让“首发”流量成为长线留量
如何打好这“首”牌?
得益于政策春风,首发经济正在全国范围内遍地开花,且迸发出强劲动力:今年以来,北京新设首店数量超600家;今年前7个月,上海新增首店554家;今年上半年,成都总计落户首店395家……
作为《首发经济:中国消费变革新驱动》一书作者,在知名经济学家、国研新经济研究院创始院长朱克力看来,首发经济在中国的崛起,标志着商业文明进入了一个全新发展阶段。其中,速度与创新是制胜的关键,注意力成为最稀缺的资源,体验价值超越了商品功能价值,成为消费者的核心诉求和“买”与“不买”的最后决断。
不过,我们也要清楚看到,首发经济蓬勃发展的同时,还伴随着一定的挑战与误区,如“限量首发”如何避免沦为营销噱头,品牌如何在同质化竞争中破局。
朱克力认为,独特性与可持续性是破解这些问题的关键。
独特性指的是从“千城一面”转向“一城一品”,如合肥依托汽车产业链打造技术首用之城,丽江凭借非遗文化孕育文创首发之地。可持续性则是超越短期的“爆款逻辑”,构建“创新—反馈—迭代”的闭环机制。如红山动物园的文创逆袭、胖东来的服务革新、百联ZX的二次元破圈,这都印证了只有将“首发”沉淀为“长效”,才能真正把流量转化为“留量”。
北京市社会科学院副研究员王鹏向大河财立方记者表示,发展首发经济需聚焦体验、生态、品牌与政策四大路径,构建良好消费生态。具体而言:体验上,应融入非遗等文化元素,打造独特IP;生态上,需联动本土产业链与周边商圈,构建“首发经济生态圈”以延长消费周期;品牌与政策上,则要加强产品质量与知识产权保护,形成企业创新、消费者认可、市场扩容的良性循环。